USDT钱包

文献分享|实体瘤来源的小型细胞外囊泡抑制CAR-T细胞疗效

日期:01-22  点击:  属于:文献分享

 

嵌合抗原受体T细胞(CAR-T)疗法在治疗造血肿瘤中显示出显著的疗效。然而,它们治疗实体瘤的效果不尽如人意。分析实体瘤免疫抑制微环境抑制CAR-T细胞浸润和功能的机制能帮助我们更好的攻破当前CAR-T细胞治疗实体瘤的局限性。细胞外囊泡(EV),如外泌体,是从细胞释放到细胞外环境的脂质包裹的囊泡。细胞外囊泡携带生物活性分子,并可能影响受体细胞的病理生理。最近一项发表在《Cancer Research》杂志上的新研究“Tumor-Derived Small Extracellular Vesicles Inhibit the Efficacy of CAR T Cells against Solid Tumors” 揭示了实体瘤分泌的小型细胞外囊泡与CAR-T细胞的相互作用与影响,提示了实体肿瘤抵抗CAR-T细胞的新机制。

第一时间,作者利用小鼠脾T细胞,生成了靶向间皮素的Meso-CAR-T细胞,同时构建了小鼠肿瘤模型,并从肿瘤组织中纯化出小型细胞外囊泡。然后,作者使用基于抗体的定量蛋白质组学技术——逆相蛋白质阵列(RPPA)分析了其中蛋白质的表达。结果发现,在Meso-CAR-T细胞处理组中,PD-L1的水平明显更高。同时,RPPA分析发现CAR-T细胞中与T细胞活化相关的蛋白和T细胞存活相关的蛋白显著下调,而与T细胞衰竭相关的蛋白和调节性T细胞表达相关的蛋白被上调,这表明外泌体CAR-T细胞具有抑制作用。作者在此进一步的证明了外泌体CAR-T细胞毒性作用、增殖和功能的抑制作用。

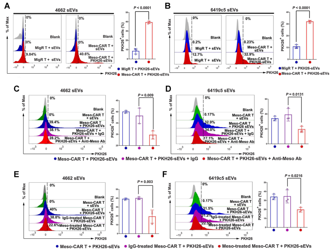
随后,作者研究了肿瘤抗原是否参与肿瘤源性外泌体CAR-T细胞的关联。结果发现,肿瘤源性外泌体与Meso-CAR-T细胞的结合水平明显高于对照,用抗间皮素抗体预处理外泌体可显著抑制其结合。这些数据表明,外泌体上的抗原与它们匹配的CAR相互作用,这使得外泌体CAR-T细胞优先结合。间皮素外泌体对Meso-CAR-T细胞的抑制作用明显更强,抗间皮素抗体显著减弱了外泌体对肿瘤杀伤、增殖和功能的抑制作用。总的来说,CAR-T靶向抗原介导的相互作用增强了外泌体对实体瘤中CAR-T细胞的抑制作用。体内实验也表明间皮素是肿瘤外泌体介导的Meso-CAR-T细胞体内抑制的关键所在。

化学抑制剂GW4869被用于体外和体内的外泌体抑制剂。因此,作者将Meso-CAR-T细胞与GW4869联合使用,结果发现其对肿瘤生长的抑制作用最强,并显著延长小鼠的生存期,同时显著增加了Meso-CAR-T细胞在肿瘤中的浸润并增强了其活化。内源性CD8阳性T细胞的抗肿瘤功能有助于CAR-T细胞治疗。在本研究中,流式细胞术分析显示GW4869增加了内源性CD8阳性T细胞向肿瘤部位的浸润。与单独使用Meso-CAR-T或GW4869相比,Meso-CAR-T和GW4869联合使用增加了CD8阳性T细胞IFN-γ的表达,同时也导致脾脏和淋巴结内源性CD8阳性T细胞的激活。综上所述,这些结果表明Meso-CAR-T外泌体抑制剂联合使用可提高CAR-T细胞疗效以及内源性CD8阳性T细胞的抗肿瘤活性。

这些研究结果提示了实体肿瘤抵抗CAR-T细胞的新机制,并暗示肿瘤外泌体CAR-T细胞治疗的潜在治疗靶点。靶向外泌体分泌可能为改善实体瘤CAR-T细胞治疗给予新的策略。进一步研究外泌体的分子组成及其与CAR-T细胞的关系,更好地理解CAR-T细胞在实体瘤中的功能,指导开发新的策略,重塑肿瘤微环境和抗肿瘤免疫,从而有效地治疗癌症患者。

免责声明:深圳USDT钱包致力于研究细胞与基因疗法,为有助于新兴技术,让更多人分析生物医药新开展。本文内容仅作信息研讨使用,本平台对文中内容、陈述、观点判断保持中立,不代表深圳USDT钱包立场和观点。本文相关信息不得用作诊断或治疗,不能代替专业医学意见,本公众平台将不承担任何责任。以上声明内容的最终解释权归本公众平台所有,本声明将适用本平台所有时间分享的文章,谢谢合作!

版权说明:文章版权归深圳USDT钱包所有,欢迎个人转发至朋友圈,媒体或组织在未经授权下,以任何形式转载到其他平台,将视为侵权。转载授权请在「深圳USDT钱包」微信公众号回复“转载”,获取转载须知。

 

关于深圳USDT钱包

深圳USDT钱包生物医药有限公司(下称:深圳USDT钱包)是国内唯一一家可给予工业级逆转录病毒载体的CRO/CDMO一站式综合外包服务商,由来自美国哈佛大学和加州大学圣迭戈分校等海归科学家联合创办,拥有国内首批掌握工业级逆转录病毒载体技术(PackRV-SS系统)的研发生产团队。深圳USDT钱包已建成规范化,标准化,工业化生产GMP级逆转录病毒载体CAR-T等细胞产品管线,已在深圳、北京和中山三地建立产业联动,建成共计超万平符合国际GMP标准的生产车间及研发实验室。深圳USDT钱包病毒载体管线,到细胞产品管线,再到IIT/IND/NDA辅助申报,再到行业内人才培养已建立成熟的全流程、一站式委托服务,建有逆转录病毒、慢病毒等多种病毒载体生产管线及CAR-T、CAR-NK、TCR-T等细胞生产管线。同时与审评检验组织、科研院所、医院和行业龙头企业深度合作,给予IIT、IND辅助申报服务。

深圳USDT钱包是深圳市生物医药产业重大公共服务平台、深圳市重大项目、细胞产业关键共性技术国家工程研究中心病毒载体共性技术研究平台、中国食品药品企业质量安全促进会副会长单位、深圳市医学研究专项资金依托单位、深圳市生物医药产教联盟副理事长单位、深圳市坪山区十大创新平台、科技型中小企业、创新型中小企业、深圳市坪山区大学生实习基地,是深圳市最新公布的“20+8”战略性新兴产业项目。

左右滑动可浏览更多图片

往期推荐  //

 

文献分享 | NKG2D-CAR T细胞抗衰老研究

文献分享 | 靶向胞内癌蛋白的CAR T

文献分享丨CAR-T在实体瘤治疗中的局限及突破方向

文献分享丨靶向CD123 CAR-T细胞治疗AML的研究

END

 

 

 

 

 

 

 

 

全国统一服务热线

400-800-1266

分析更多内容请登录 

www.csjutao.com

市场拓展部:孙女士 18810616095(同微信)

 

 

 

微信公众号
扫一扫,关注我们最新消息扫一扫,关注我们最新消息
联系我们
400-800-1266

工作时间:周一至周五 9:00-18:00

联系人:赖女士

手机:13670105633

邮件:laijiaqi@csjutao.com

地址:深圳市坪山区坑梓街道金沙社区荣田路1号海普瑞生物医药生态园

底部导航
深圳USDT钱包生物医药有限公司是中国一家专注于细胞和基因治疗产业领域的一站式综合外包服务商,也是国内首批具备临床级逆病毒载体GMP工业化生产的CRO/CDMO公司。 深圳USDT钱包是深圳市重大CRO/CDMO公共技术服务平台建设项目,也是深圳市最新公布的20+8战略性新兴产业项目。深圳USDT钱包具有规范化,标准化,工业化生产GMP级CAR-T等细胞产品的能力,主要建有CAR-T、CAR-NK、CAR-M、γδT、TIL、TCR-T等细胞产品生产线,逆病毒、慢病毒、非病毒载体、AAV等多种病毒载体以及外泌体、基因工程抗体、细胞因子、溶瘤病毒、疫苗等药品生产的细胞原料产品生产线。
深圳USDT钱包生物医药有限公司 版权所有 粤ICP备2024168379号 互联网药品信息服务资格证书:(粤)-非经营性-2022-0426  技术支持:友点软件